Troubleshooting DNSSEC
Learn more about how to troubleshoot issues with DNSSEC.
Test DNSSEC with Dig
Dig is a command-line tool to query a nameserver for DNS records.
For instance, dig can ask a DNS resolver for the IP address of www.cloudflare.com:
$ dig www.cloudflare.com +short198.41.215.162198.41.214.162
The option +short outputs the result only.
Use +dnssec to verify that the DNS records are signed:
$ dig www.cloudflare.com +dnssec +short198.41.214.162198.41.215.162A 13 3 300 20180927180434 20180925160434 35273 cloudflare.com. DYYZ/bhHSAIlpvu/HEUsxlzkC9NsswbCQ7dcfcuiNBrbhYV7k3AI8t46 QMnOlfhwT6jqsfN7ePV6Fwpym3B0pg==
In this example, the last line of output is the RRSIG record. RRSIG is the DNSSEC signature attached to the record. With the RRSIG, a DNS resolver determines whether a DNS response is trusted.
Dig can also retrieve the public key used to verify the DNS record, DNSKEY:
$ dig DNSKEY cloudflare.com +short257 3 13 mdsswUyr3DPW132mOi8V9xESWE8jTo0dxCjjnopKl+GqJxpVXckHAeF+ KkxLbxILfDLUT0rAK9iUzy1L53eKGQ==256 3 13 koPbw9wmYZ7ggcjnQ6ayHyhHaDNMYELKTqT+qRGrZpWSccr/lBcrm10Z 1PuQHB3Azhii+sb0PYFkH1ruxLhe5g==
A domain’s DNS records are all signed with the same public key. Therefore, query for the apex domain (cloudflare.com) public key, not the subdomain (www.cloudflare.com) public key.
The DNS response includes two records:
DNSKEYrecord 256 is the public key called zone signing key (ZSK). ZSKs are used to verify the DNS record signatures forA,MX,CNAME,SRV, etc.DNSKEYrecord 257 is called the key signing key (KSK). KSKs are used to verify the signatures of theDNSKEY,CDS, andCDNSKEYrecords.
When not using the +short option with dig, a DNS response is DNSSEC authenticated if the ad flag appears in the response header:
$ dig www.cloudflare.com[...];; ->>HEADER<<- opcode: QUERY, status: NOERROR, id: 65326;; flags: qr rd ra ad; QUERY: 1, ANSWER: 2, AUTHORITY: 0, ADDITIONAL: 1[...];; QUESTION SECTION:;www.cloudflare.com. IN A[...];; ANSWER SECTION:www.cloudflare.com. 15 IN A 198.41.215.162www.cloudflare.com. 15 IN A 198.41.214.162
Troubleshoot DNSSEC validation using DNSViz
To visualize and discover potential issues with DNSSEC:
- Browse to http://dnsviz.net/
- Enter a domain name in the text field that appears.
- If DNSViz has never analyzed the site before, click the Analyze button that appears.
- If the site has been analyzed by DNSViz before, click the Update Now button that appears.
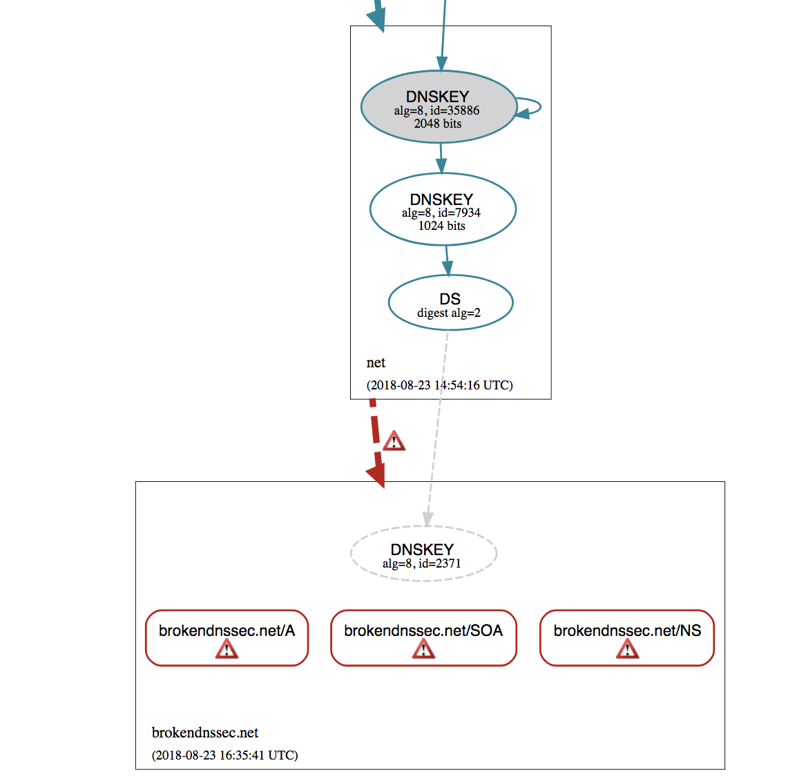
Example with missing or incorrect RRSIG record on authoritative nameserver
Below is an example of how dnsviz.net will display incorrect delegation when no valid DNSKEY records are provided by the authoritative nameserver to match the DS record published by the TLD nameserver:

View the DNSSEC chain of trust with Dig
Full verification of domain signatures (for example, cloudflare.com) involves verifying the key signing key at the top-level domain (for example, .com).
Similar verification is then performed by checking the key-signing key of .com at the root server level. DNSSEC root keys are distributed to DNS clients to complete the chain of trust.
When DNSSEC is enabled, a DS record is required at the registrar’s DNS. The DS record contains a hash of the public key signing key as well as metadata about the key.
Use dig to find a DS record:
$ dig +short DS cloudflare.com2371 13 2 32996839A6D808AFE3EB4A795A0E6A7A39A76FC52FF228B22B76F6D6 3826F2B9
When using the +trace option, dig confirms whether an answer is returned by the nameserver for cloudflare.com or the nameserver for .com. In this example, the DS record for cloudflare.com is returned by e.gtld-servers.net:
$ dig DS cloudflare.com +trace[...]cloudflare.com. 86400 IN DS 2371 13 2 32996839A6D808AFE3EB4A795A0E6A7A39A76FC52FF228B22B76F6D6 3826F2B9[...]com. 172800 IN NS e.gtld-servers.net.[...];; Received 1213 bytes from 2001:502:1ca1::30#53(e.gtld-servers.net) in 37 ms
An easier alternative to manually running the steps above is to use the third-party tool DNSViz.
Troubleshoot DNSSEC validation with Dig
Issues occur if authoritative DNS providers are changed without updating or removing old DNSSEC records at the registrar:
$ dig A brokendnssec.net @1.0.0.1;; flags: qr rd ra; QUERY: 1, ANSWER: 0, AUTHORITY: 0, ADDITIONAL: 0;; ->>HEADER<<- opcode: QUERY, status: SERVFAIL, id: 10663
Confirm whether a SERVFAIL response is related to DNSSEC by running dig with the +cd option. The +cd option provides DNS results without any DNSSEC validation in place.
$ dig A brokendnssec.net @1.0.0.1 +dnssec +cd +short104.20.49.61104.20.48.61
In this example, DNSSEC is misconfigured if a proper DNS response is received when using the +cd option but queries using DNSSEC return a SERVFAIL response. This issue often happens when authoritative nameservers are changed but DS records are not updated. The issue can also occur if an attacker attempts to forge a response to a query.
Next steps
If a problem is discovered with DNSSEC implementation, contact the domain’s registrar and confirm the DS record matches what the authoritative DNS provider has specified. If Cloudflare is the authoritative DNS provider, follow the instructions for configuring DNSSEC with Cloudflare.